L’arrivée des cloud providers, avec les volumes gigantesques de données désormais à leur disposition, a fait émerger et démocratiser des modèles déjà entrainés (Chat GPT, Gemini, etc.). Dans cet article nous allons tout d’abord ouvrir une parenthèse nécessaire sur l’IA générative comparée à l’IA traditionnelle, puis nous allons voir ensemble comment les providers rendent le Machine Learning à portée de clics…
IA et ML sont arrivés à un degré de maturité grand public
L’IA est un changement de perception de la donnée. Prenons l’analyse syntaxique ou plus simplement l’extraction d’entité dans un texte. Naguère, c’est par des algorithmes naïfs à grand renfort d’expressions régulières qu’il convenait de discerner une Marque dans un texte. Alors que le cerveau humain, par sa capacité d’apprentissage (expérience professionnelle et extra professionnelle, formation, etc.) et d’analyse, va assez facilement distinguer une nouvelle Marque, les expressions régulières vont échouer sur une nouvelle formulation de Marque1. Grâce à l’IA et le Machine Learning (et beaucoup de théories mathématiques), il est possible d’entrainer un modèle, qui tel un humain, est capable de prédire avec un certain taux de confiance la présence d’une marque qu’il n’a encore jamais vu.
En 1503, Héloïse envoie un pigeon pour informer le chevalier Bayard d’un grand danger… avec une probabilité infime qu’il le reçoive2. De nos jours, Héloïse envoie un SMS et sait tout de suite qu’il a été lu.
En 1503, le jardiner demande à Héloïse l’apothicaire de soigner sa plante mal en point… avec une probabilité là aussi infime de réussite. De nos jours le jardinier, à travers son App préférée, prend en photo sa plante et reçoit alors instantanément une liste avisée des traitements à appliquer.
Ces 2 exemples montrent à quels points IA et ML sont arrivés à un degré de maturité grand public (autant que les SMS !). Désormais, les cas d’usage n’attendent plus que leurs modèles.
Nous allons donc commencer par éclaircir les notions d’IA générative et d’IA traditionnelle, puis nous verrons aussi par des exemples implémentés sous Google cloud platform, même si les 3 grands cloud providers actuels (AWS, Azure et GCP) offrent chacun leur lot de services IA/ML plus ou moins comparables. Voici un sous ensemble de services que nous aurions pu utiliser sous AWS ou Azure :

Nous présenterons le parcours d’un développeur / d’une équipe puis d’une entreprise qui cherchent progressivement à se familiariser avec les différents services proposés par Google (Auto ML, BigQueryML, les modèles personnalisés, VertexAI …).
IA générative vs IA traditionnelle
Le grand public associe le plus souvent l’IA générative à toutes ces vidéos qui mettent en scène une personnalité connue dans une situation improbable ou rien ne nous permet de prouver avec certitude qu’il ne s’agit que d’un « fake ».
On voit donc assez mal comment ces intelligences artificielles vont pouvoir nous aider dans des use cases de traitement de la donnée, et pourtant…
Prenons-le « use case » d’un ensemble de factures pour lesquelles nous cherchons à extraire, le nom du fournisseur, la liste des items, le coût total HT et TTC. Nous avons à notre disposition des modèles d’IA traditionnel pré-entraîné telles que Document AI, Vision AI qui permettrons aisément d’identifier les zones de texte. A cela il faudrait ajouter quelques lignes de code, assez fastidieuses à implémenter, pour générer un tableau champ/valeur correctement renseigné.
C’est à ce moment que l’IA Générative entre en action. Vous pouvez interroger ces modèles (Gemini par exemple) en langage naturel en donnant :
- Les informations de contexte (« je suis une entreprise du bâtiment et je veux identifier dans ma facture le nom du fournisseur, … »),
- Le format dans lequel vous souhaitez avoir le résultat (fichier JSON avec ces n champs)
Résultat : sans aucune ligne de code, vous obtenez votre facture dématérialisée dans le format attendu.
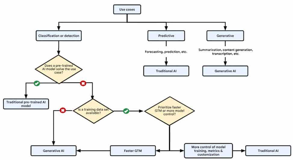
Vous trouverez un arbre de décision ici pour nous aider à faire ce choix entre l’IA traditionnelle et l’IA générative.

Solution IA, outils IA et autres modèles pré-entrainés
Voici dans les grandes lignes la liste des solutions, outils ou modèles proposés dans l’offre de service Google. Nous décrirons ensuite brièvement les différentes classes.

Customer service, conversation, and speech
Cela intègre une large palette de services qui vont des outils de base de conversion d’un texte en signal audio et inversement de reconnaissance vocale en texte, à des plateformes complètes de « Contact center » permettant des interactions avec un client afin de l’orienter vers des ressources appropriées de votre entreprise ou facilite la transaction vers des agents humains.
Document management
Document AI est une plateforme de traitement et de compréhension des documents qui récupère les données non structurées des documents et les transforme en données structurées (champs spécifiques, adaptés à une base de données), ce qui facilite leur compréhension, leur analyse et leur utilisation.
Les processeurs proposés répondent à 3 grandes classes de traitements :
- Numériser le texte
- Extraire des entités de documents
- Classer les documents

Vous trouverez un autre arbre de décision ici pour vous aider à faire ce choix entre les différents processeurs de Document AI.

Video, images, vision, and augmented reality
Cela intègre une large palette de services qui permettent de convertir et d’encoder des vidéos en streaming, de manipuler le contenu vidéo afin d’insérer dynamiquement des publicités, d’héberger et de diffuser des expériences interactives en 3D et en réalité augmentée (AR).
A ces outils s’ajoute Vertex AI Vision qui offre la possibilité de construire des applications de bout en bout permettant d’ingérer des données vidéo en temps réel, d’analyser les données pour obtenir des informations à l’aide de modèles d’IA généraux et personnalisés, et de stocker les informations dans un entrepôt (Vision Warehouse) pour simplifier les requêtes et les informations sur les métadonnées.
Note : entre Vertex AI Vision, AutoML Vision Object Detection (Deprecated), AutoML Vision (Deprecated) et Cloud Vision qui est maintenant positionné dans la partie AI Générative il est encore bien difficile de s’y retrouver.
Search and recommendations
Vertex AI Search permet d’implémenter des applications de recherches ou de recommandations (Google like) basées sur les données que vous fournissez.
Translation
Cloud Translation permet de traduire dynamiquement du texte entre des milliers de combinaisons linguistiques.
Industry-specific products
Cela s’ajoute enfin à cette liste des produits spécifiques à un secteur d’activité :

Comment retrouver ces services dans la console Google cloud (et les autres) ?
- En regardant la liste de services « deprecated » dans l’offre de services IA Google on se rend compte à quelle vitesse les services évoluent dans le temps, sont déplacés ou changent de nom.
- Par ailleurs l’IA générative absorbe progressivement beaucoup de services pour tendre vers un no code ultime au profit d’une interrogation en langage naturel (prompting).
Il y a fort à parier que tout cela va encore beaucoup changer.
Voyons à travers les menus de la console Google cloud où sont les services IA de Google.
Services Vertex AI
Vertex AI est le « laboratoire AI » de Google. La partie AI générative y est représentée à travers VERTEX AI STUDIO :

Voyons maintenant ce qu’il en est des parties qui nous intéressent le plus dans cet article :
- Vertex AI model training and development
- Vertex AI MLOps and production
Vertex AI model training and development

Vertex AI MLOps and production




Autres services IA
De nombreux services présentés dans l’offre de services IA Google, demeurent disponibles comme des services (en dehors de Vertex IA).

L’offre en matière d’IA traditionnelle et générative est déjà conséquente et s’étoffe chaque jour. Gardons en tête que les modèles pré-entrainés et l’IA générative peuvent apporter une solution offrant un meilleur « time to market » pour répondre à nos use cases. Disposer de son jeu de données ne suffit pas à se décider de se lancer à l’implémentation de son propre modèle d’IA traditionnelle, il est nécessaire de s’assurer avant qu’un modèle pré entrainé et/ou génératif puisse répondre à notre besoin.
👉 Retrouvez toute notre actu en temps réel en nous suivant sur LinkedIn 👈
1. L’IA au service de l’analyse sémantique : panorama des technologies et des usages, Survey Magazine.
2. La saga d’Héloïse, l’apothicaire, Le piège de verre : Eric Fouassier.
Commentaire (0)
Votre adresse de messagerie est uniquement utilisée par Orange Business, responsable de traitement, aux fins de traitement de votre demande et d’envoi de toute communication de Orange Business en relation avec votre demande uniquement. En savoir plus sur la gestion de vos données et vos droits.